銅陵公司年產45000噸新型環保油墨、10000噸膠水、5000噸稀釋劑項目
預算投資總額:21000萬元
進展階段:初步設計
項目所在地:安徽省銅陵市
項目詳情:
銅陵公司年產45000噸新型環保油墨、10000噸膠水、5000噸稀釋劑項目,1、項目建設地址:安徽省銅陵市。2、項目內容:用地面積約50616平方米,建(構)筑物總占地面積13667.56平方米,總建筑面積19729平方米;擬建生產車間、倉庫、綜合樓、罐區、輔助用房等;擬購置各類反應釜、儲料罐、調墨油罐等生產輔助設備290臺(套)。項目全部建成達產后,將形成年產45000噸新型油墨(其中水性油墨5000噸、植物油基油墨10000噸、UV油墨5000噸、噴墨5000、凹印油墨20000噸)及10000膠水、5000噸稀釋劑的生產能力。3、項目總投資:21000萬元。
項目進展情況:
1、手續辦理情況:該項目前期手續已辦理。2、設計完成情況:該項目設計尚未開始,設計單位已確定。3、土建施工情況:該項目主體工程尚未施工,施工單位尚未確定。4、設備采購情況:該項目設備尚未采購,設備采購時間及采購主體尚未確定。
咨詢人:何工
電話:15386479179
貴州輪胎廠修文縣年產汽車內胎120萬條
及墊帶120萬條建設項目
預算投資總額:8000萬元
進展階段:施工圖設計
項目所在地:貴州省貴陽市
項目詳情:
貴州輪胎廠修文縣年產汽車內胎120萬條及墊帶120萬條建設項目,1、項目建設地址:貴州省貴陽市。2、項目內容:項目擬規劃占地面積約38.8畝,建設年產汽車內胎120w3萬條及墊帶120萬條生產項目,預計年產值10000萬元。新建工程內胎及墊帶生產車間、丁基內胎生產車間、煉膠車間、庫房、廠區管理用房、宿舍樓、停車場、廠區道路、綠化、大門、圍墻等輔助工程。3、項目總投資:8000萬元。
項目進展情況:
1、手續辦理情況:該項目正在辦理前期手續。2、設計完成情況:該項目同步進行施工圖設計。3、土建施工情況:該項目主體工程尚未施工,施工單位尚未確定。4、設備采購情況:該項目設備尚未采購,設備采購時間及采購主體尚未確定。
咨詢人:陸工
電話:18310850345
宣城公司年產4萬噸橡膠制品項目
預算投資總額:15000萬元
進展階段:施工圖設計
項目所在地:安徽省宣城市
項目詳情:
宣城公司年產4萬噸橡膠制品項目,1、項目建設地址:安徽省宣城市。2、項目內容:總建筑面積約23613平方米(計容面積);購置精煉機、捏練機、鼓式硫化機、平板硫化機、密煉機、大寬幅壓延出片機等設備;年產橡膠制品4萬噸。3、項目總投資:15000萬元。
項目進展情況:
1、手續辦理情況:該項目前期手續已辦理。2、設計完成情況:該項目設計已完成。3、土建施工情況:該項目主體工程尚未施工,施工單位尚未確定。4、設備采購情況:該項目設備尚未采購,設備采購時間及采購主體尚未確定。
咨詢人:劉工
電話:17375813753
河北公司194萬噸焦化項目
預算投資總額:357534萬元
進展階段:土建施工
項目所在地:河北省邯鄲市
項目詳情:
河北公司194萬噸焦化項目,1、項目建設地址:河北省邯鄲市。2、項目內容:該項目為鋼焦一體化產業升級項目,減量置換建設2座69孔SWDJ715-1型7.15米復熱式搗固焦爐,產能194萬噸/年,同步配套建設干熄焦、裝煤、推焦除塵裝置,具體包括3套140t/h干熄焦裝置,2臺25MW抽汽凝汽式發電機組(配3臺65t/h干熄焦余熱鍋爐),1座35kV變電站,以及配套的備煤系統、輸焦系統、煤氣凈化系統w&zd、LNG系統、煙氣脫硫脫硝設施、廢水處理系統、循環水系統、除塵設施、變配電等生產輔助設施及焦化控制中心、廢水處理控制中心、LNG控制中心、辦公樓等公輔設施。3、項目總投資:357534萬元。
項目進展情況:
1、手續辦理情況:該項目前期手續已辦理。2、設計完成情況:該項目設計已完成。3、土建施工情況:該項目主體工程正在施工。4、設備采購情況:該項目設備尚未采購,設備采購時間及采購主體尚未確定。
咨詢人:曹工
電話:18075130671
安徽公司年產2.7億只閥門系列產品、4000噸混煉膠項目
預算投資總額:5000萬元
進展階段:施工圖設計
項目所在地:安徽省宣城市
項目詳情:
安徽公司年產2.7億只閥門系列產品、4000噸混煉膠項目,1、項目建設地址:安徽省宣城市。2、項目內容:項目利用高德韋爾位于紫云路與太平路交叉口老廠區47畝土地,同時收購原睿普磁電公司45畝土地用于項目實施。在新廠區新建廠房新增2條煉膠生產線,年產混煉膠4000噸,同時將老廠區部分硫化、注塑設備搬遷至新廠區,并購置生產檢測設備17臺套。項目全面建成達產后年產精密PU閥產品和其他氣霧劑閥門系列產品合計2.7億件,新增年銷售收入9290萬元,創稅收560萬元。3、項目總投資:5000萬元。
項目進展情況:
1、手續辦理情況:該項目正在辦理前期手續。2、設計完成情況:該項目同步進行施工圖設計。3、土建施工情況:該項目主體工程尚未施工,施工單位尚未確定。4、設備采購情況:該項目設備尚未采購,設備采購時間及采購主體尚未確定。
咨詢人:陸工
電話:18310850345
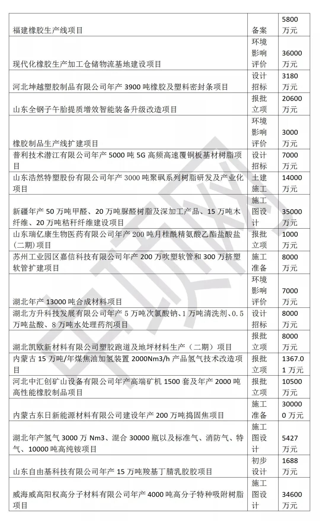
山東公司年產3000噸聚砜系列樹脂研發及產業化項目
預算投資總額:14000萬元
進展階段:土建施工
項目所在地:山東省威海市
項目詳情:
山東公司年產3000噸聚砜系列樹脂研發及產業化項目,1、項目建設地址:山東省威海市。2、項目內容:在現有廠區內的閑置空地處建設生產車間、原料及成品倉庫,項目占地面積12000m2、總建筑面積13568.8m2。項目建成后,年生產聚砜系列樹脂3000噸;配套建設有機廢氣處理設施。3、項目總投資:14000萬元。
項目進展情況:
1、手續辦理情況:該項目正在辦理前期手續。2、設計完成情況:該項目同步進行施工圖設計。3、土建施工情況:該項目主體工程尚未施工,施工單位尚未確定。4、設備采購情況:該項目設備尚未采購,設備采購時間及采購主體尚未確定。
咨詢人:楊工
電話:13808456610
3月第四周最新全國化工項目匯總



簡體中文
English
Russian
French
Spanish


皖公網安備34070602000031號